一、 采购方式:公开招标
二、预算金额:270万(分包1:30万、分包2: 50万、分包3: 10万、分包4: 50万、分包5: 130万)
三、项目详情概况
项目描述详情及简要技术要求见《招标文件》
四、供应商资格要求
参与采购活动的供应商需满足以下条件
(一)基本资格条件
1.具有独立承担民事责任的能力;
2.具有良好的商业信誉和健全的财务会计制度;
3.具有履行合同所必需的设备和专业技术能力;
4.有依法缴纳税收和社会保障资金的良好记录;
5.参加政府采购活动前三年内,在经营活动中没有重大违法记录;
6.法律、行政法规规定的其他条件。
五、获取采购文件的地点、方式、期限及售价
(一)凡有意参加投标的投标人,请在重庆五一技师学院(/)网上下载本次招标文件、采购清单等开标前公布的所有资料,无论投标人领取或下载与否,均视为已知晓所有招标内容。
(三)招标文件公告期限:自采购公告发布之日(2021年12月22日)起5个工作日。
(四)招标文件提供期限:同招标文件公告期限。
(五)招标文件发售、报名
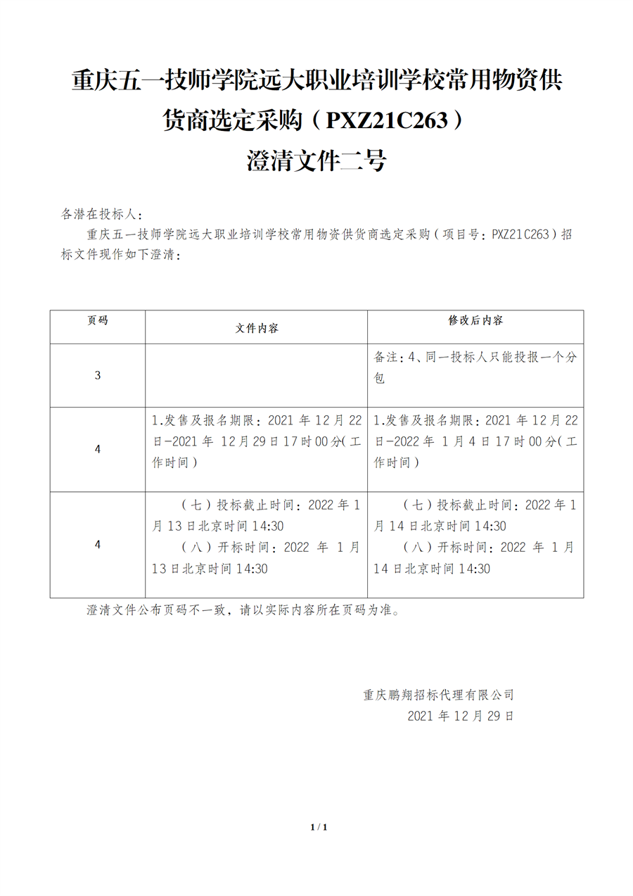
1.发售及报名期限:2021年12月22日-2021年 12月29日17时00分(工作时间)
2.售价:人民币300元/分包(售后不退)
3.招标文件购买方式:汇款购买。
在招标文件发售期内,投标人将招标文件购买费用(必须是投标供应商户名)汇至以下账户内进行购买。
户名:重庆鹏翔招标代理有限公司
开户行:招商银行重庆分行较场口支行
账号:123907228910802
4.报名方式:
在报名期限内将购买招标文件汇款凭证、《采购文件发售登记表》(加盖投标人公章)扫描后发送至1773753406@qq.com(邮箱)。
在报名和招标文件发售期内购买了招标文件的投标人,其报名才被接收。
六、响应文件递交信息
(一)投标地点:重庆鹏翔招标代理有限公司(地址:重庆市渝北区金星科技大厦13楼)
(二)投标截止时间:2022年1月13日北京时间14:30
(三)开标时间:2022 年 1月13日北京时间14:30
(四)开标地点:同投标地点
七、联系方式
(一)采购人:重庆五一技师学院远大职业培训学校
联系人:谢老师
电 话:(023)68588428
地 址: 重庆市巴南区渝南大道1001号
(二)采购代理机构:重庆鹏翔招标代理有限公司
联系人: 罗老师
电 话:(023)63301988
地 址:重庆市渝北区金星科技大厦13楼
八、附件
《招标文件》
/uploadfile/2021/1223/20211223094258909.doc
《招标文件》更正稿
/uploadfile/2021/1229/20211229073013745.doc


